用友软件客户服务热线:400-0909-311
欢迎来到用友软件营销服务中心
首页
用友软件
OA协同办公软件
服务中心
成功案例
关于鸿图
小微企业
成长型企业
大型企业
畅捷通T+Cloud
畅捷通T+专属云
畅捷通T+online
畅捷通好业财软件
畅捷通好会计软件
畅捷通好生意软件
畅捷通易代账软件
用友YonSuite软件
用友U8 cloud软件
用友NC ERP软件
用友U9 ERP软件
用友U8+ERP软件
用友BIP软件
用友NC ERP软件
用友U9 ERP软件
用友NC ERP软件
用友YonSuite软件
用友NC ERP软件
用友U8 cloud软件
畅捷通T+Cloud
用友NC ERP软件
致远互联合作伙伴
7*24小时服务热线:400-0909-311
致远A8协同管理软件
致远A6协同管理软件
致远OA-A6S软件
致远G6政务协同管理软件
致远M3移动办公平台
销售易CRM官方授权
7*24小时服务热线:400-0909-311
营销
销售
服务
平台
用友软件官方合作伙
服务热线:400-0909-311
鸿图实施
实施方案
鸿图服务
服务流程
服务理念
服务标准
防伪查询
用友软件官方合作伙
服务热线:400-0909-311
用友T1成功案例
用友T3成功案例
用友T+成功案例
用友T6成功案例
用友U8成功案例
用友NC成功案例
致远OA成功案例
用友最新案例
用友软件官方合作伙
服务热线:400-0909-311
鸿图介绍
企业文化
鸿图资质
员工风采
公司招聘
联系我们
行业动态
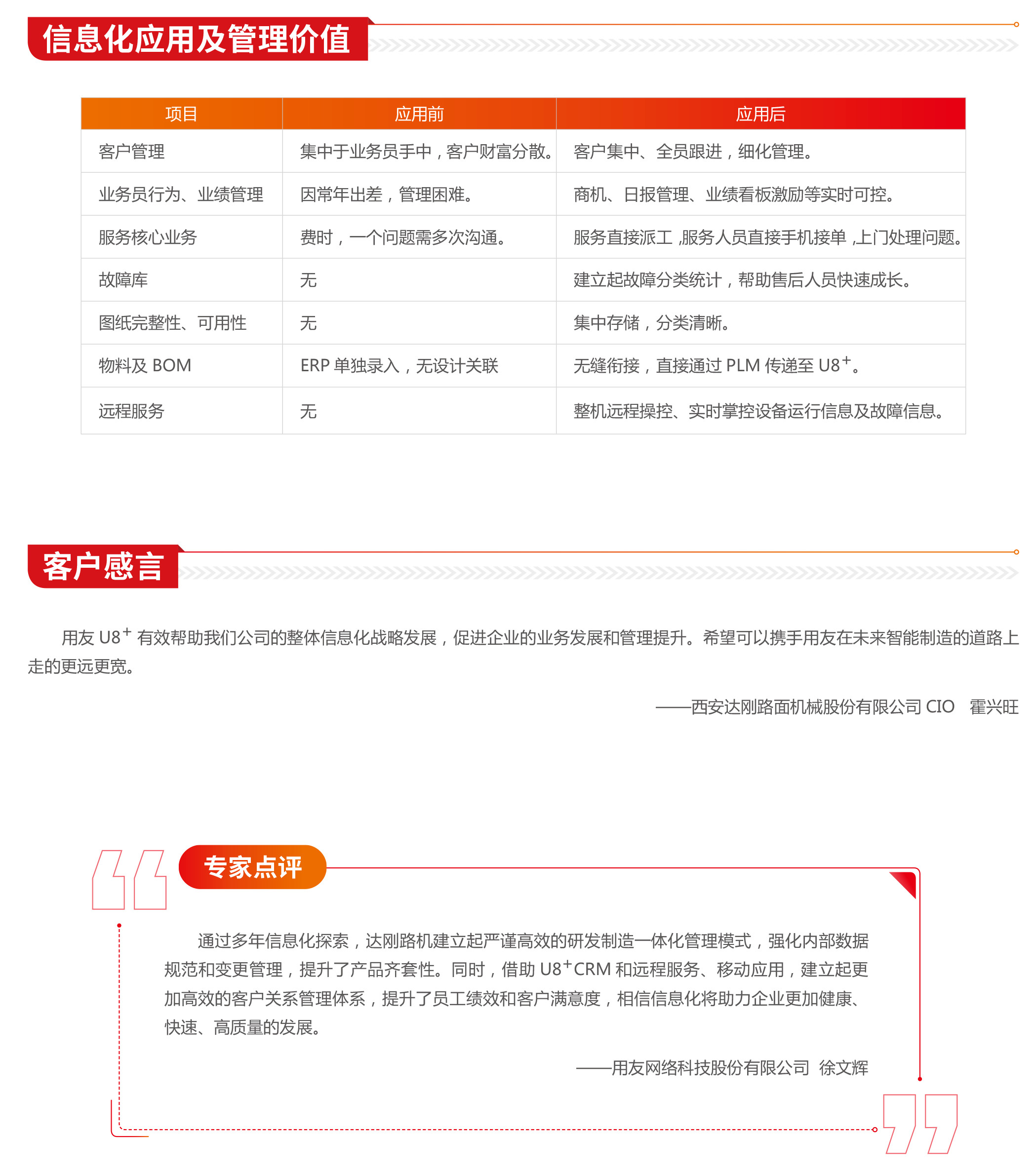
数字化 管理 助力达刚智慧决策
您的位置:
主页
>
资讯中心
>
行业动态
>
资讯中心
公司新闻
行业动态
发版说明
上市说明
【用友U8】高新技术企业的数字化管理
来源:
河北用友软件总经销
日期:2018-08-15 15:36
数字化
管理 助力达刚智慧决策
上一篇:
【用友云】解决企业上云关键问题
下一篇:
【用友】T3T6T+12.3出报表的对比
推荐用友软件
用友NC ERP软件
用友U9 ERP软件
用友U8+ERP软件
用友T+财务进销存软件
用友T6 中小型ERP软件
推荐用友云软件
用友U8 cloud软件
畅捷通T+Cloud
畅捷通好会计软件
其他软件推荐
OA协同办公软件
相关信息
用友U8软件2023-3-15日热点问题解答
致力于让大家及时地了解用友U8及用友U8 Cloud软件的最新动态以及最新的知识。衡水用友软件提示:有任何U8软件使用问题,及时联系我们,欢迎大家关注!
Z世代当道,看同昌服装如何用数智创新打破儿童
YonSute财务业务的一体化管控,降低了应收账款及坏账的比率,为公司的管理改善和提升奠定了基础。未来希望这个系统能在物资采购、成品装箱、产量统计、经销
数智化赋能财务场景,财务总监的新利器
用友六"元"数智增长模型中的财务“元”是一套基于数智化场景的财务解决方案,它涵盖了集团管控、资金管理、全面预算、全面成本、商旅费用控制、IPO、税务风
从行业、客户、伙伴三大视角,看2023年中国小微
衡水用友软件相信畅捷通继续秉承成为“全球领先的小微企业云服务提供商”的愿景,扎实发展,为小微企业的数智化开拓更好的明天。
用友U8软件2023-2-28日热点问题解答
致力于让大家及时地了解用友U8及用友U8 Cloud软件的最新动态以及最新的知识。衡水用友软件提示:有任何U8软件使用问题,及时联系我们,欢迎大家关注!
联系我们,用友竭诚为您提供数智化咨询服务
400-0909-311
免费上门或线上产品演示
专业客户顾问全程服务
企业定制化解决方案
全天候业务咨询服务